设计过程相对简单。首先从调节器的数据表中找到适当的反馈网络偏置电流i2。它通常在μA范围的10到100之间,并且其精确值有一定的宽容度。然后将NTC热敏电阻值计算为:
其中T C是Vout的负温度系数,单位为%/°C。应调整i2的值,直到R 25C成为易于获得的NTC热敏电阻值。
对于简化的设计计算,选择R2和R1为:
其中Vfb是稳压器数据手册中给出的标称反馈电压。
为了更精确的设计计算,i2的最终值最终会稍微修改,以使热敏电阻的β与所需的T C相匹配。因此,计算热敏电阻在0°C和+ 50°C时的电阻。NTC热敏电阻作为温度函数的标准公式如下:
然后计算两个温度下的线性化电阻:
计算R2和i2
的值为:最后计算R1的值为:
电阻模式设计实例
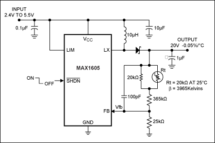
在单节Li +可充电电池上运行的系统中需要LCD偏置电压。所需的偏置电压在室温下为Vout = 20V,T C = -0.05%/℃。选择MAX1605稳压器。上述设计公式用于计算所需的元件如下
根据数据表,i2应大于10uA,输出误差小于1%; 因此,选择i2大约五倍,以减少误差:

选择NTC热敏电阻,R 25C =20kΩ,β = 3965K,并用并联的20kΩ电阻线性化。MAX1605的标称反馈电压为Vfb = 1.25V。根据简化的设计公式,R2和R1计算如下:

根据更精确的设计计算,热敏电阻在0°C和+ 50°C时
的电阻将为:0°C和+ 50°C时的线性电阻将为:

R2,i2和R1的值计算为

在这种情况下,这些更准确的值与使用简化计算获得的值基本上不同。最终电路如图2所示。
图2. NTC热敏电阻与MAX1605升压转换器一起使用,以实现本文所述的电阻模式设计示例。
图2的电路的输出电压表现出几乎理想的温度依赖性,如图3所示。
图3.在大多数扩展的消费者温度范围内,图7电路的实际温度依赖性非常接近-0.05%/°C的目标温度系数